搜索
首页
红会新闻
Betway·必威(西汉姆联)唯一官方网站
业务活动
betway必威手机版官网入口
Betway必威手机版
县区专栏
当前位置:
首页
Betway·必威(西汉姆联)唯一官方网站
招标采购信息
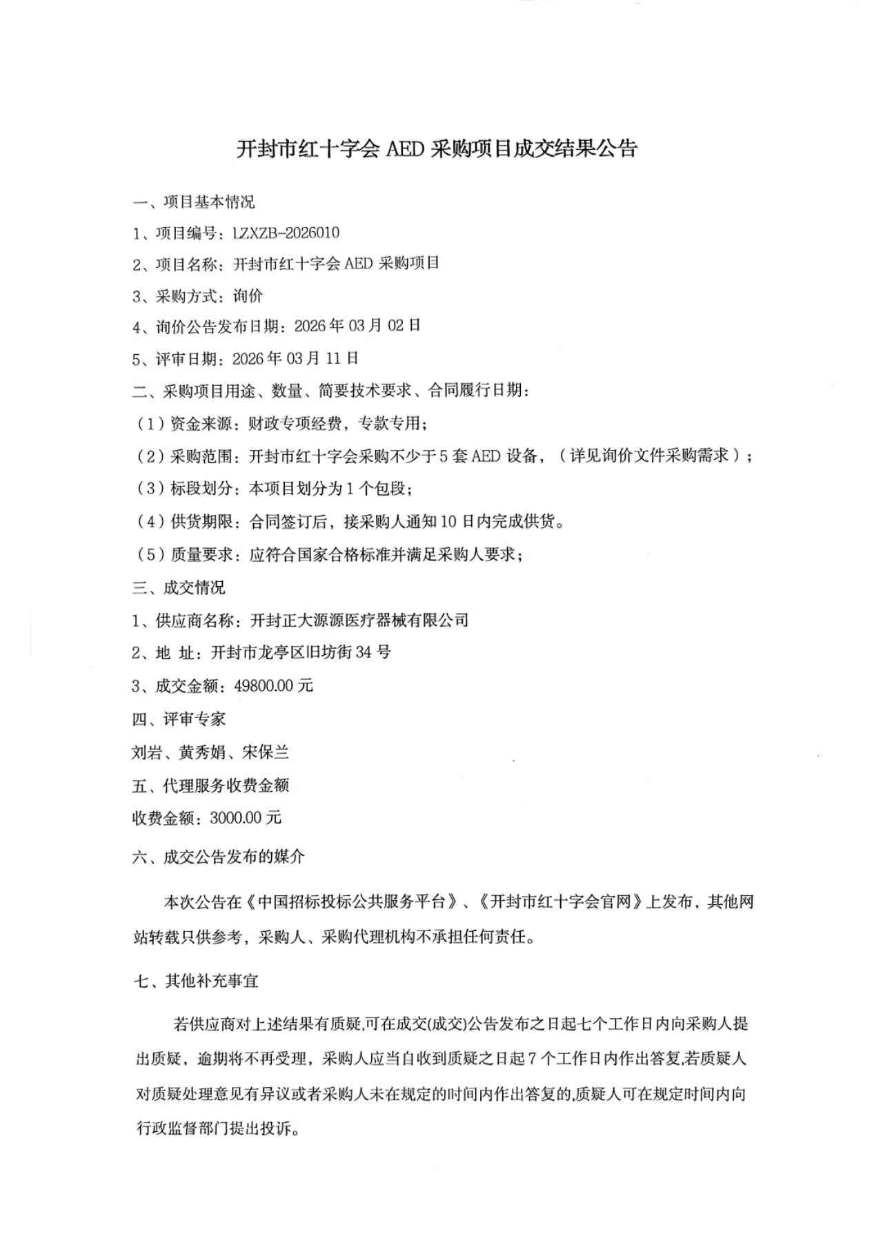
AED采购项目成交结果公告
时间:2026/3/11 17:10:04 来源:
0
次浏览
上一篇:
党的二十届四中全会《建议》学习辅导百问 | 怎样理解完善区域创新体系?
下一篇:
通许县红十字会开展“三八”国际妇女节主题活动
lll
map