搜索
首页
红会新闻
Betway·必威(西汉姆联)唯一官方网站
业务活动
betway必威手机版官网入口
Betway必威手机版
县区专栏
当前位置:
首页
Betway·必威(西汉姆联)唯一官方网站
招标采购信息
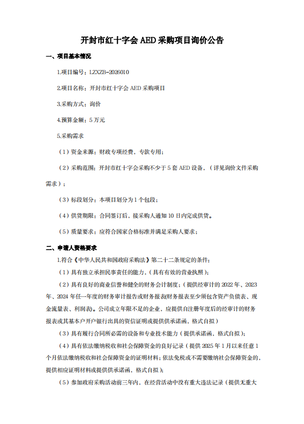
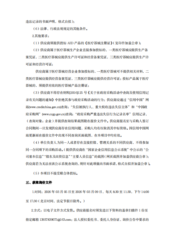
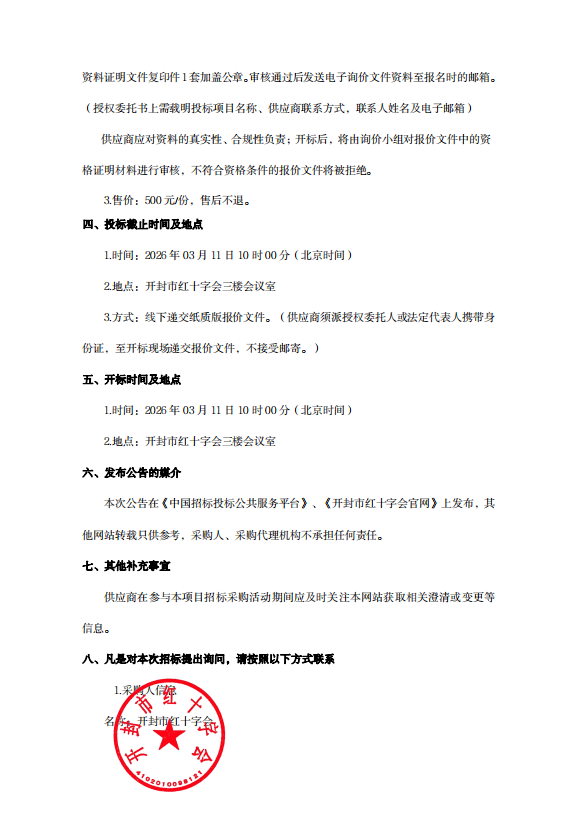
AED采购项目询价公告
时间:2026/3/4 15:02:40 来源:
0
次浏览
上一篇:
部署启动树立和践行正确政绩观学习教育
下一篇:
应急救护市民公益培训班公告
lll
map